全讯网公共租赁住房自2012年实施以来,依据《全讯网公共租赁住房管理办法》(全讯网人民政府令第1号)、《关于公共租赁住房业务办理有关事宜的通知》(呼住建发〔2020〕128号)、《关于公共租赁住房业务办理有关事宜的补充通知》(呼住建发〔2021〕186号)、《全讯网公共租赁住房管理办法工作实施细则》(呼住建字发〔2023〕1843号)文件,解决我市中低收入群体住房困难问题。
一、申请条件
(一)本市户籍人员
1.年满18周岁(65周岁以上要有监护人);
2.本市无住房(申请人名下无任何形式的房产信息);
3.家庭人均月收入低于上年度城镇居民最低生活保障标准的7倍。
(二)非本市户籍人员
除满足以上三个条件外,需在呼市连续缴纳社保或住房公积金2年以上。
办理材料:
1.公租房申请审批表(此表从社区居委会领取);
2.本人及家庭共同居住成员身份证、户口簿原件(复印件);
3.收入证明;
4.婚姻证明(已婚提供结婚证明、离异提供离婚证明、未婚提供单身说明);
5.非本市户籍人员提供缴纳社保或住房公积金有效证明(男60周岁、女50周岁需提供本市居住证明,无需缴纳呼市社保或住房公积金)。
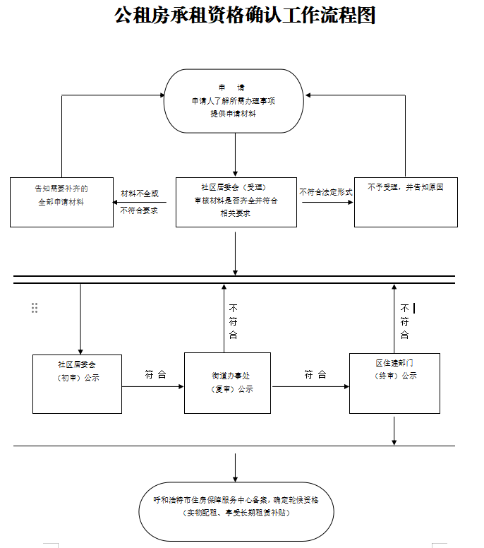
二、办理流程(三审三公示)
1.申请人持所需材料到居住地(外地户籍)或户籍所在地(本市户籍)的社区居委会(村)提出申请;
2.社区居委会(村)审核材料无误后,将申请人信息录入到《公租房信息管理系统》中,初审并公示;
3.社区居委会(村委会)公示申请人信息无异议后将申请人信息提交至街道办事处(镇),复审并公示;
4.街道办事处(镇)公示申请人信息无异议后将申请人信息提交至旗、县、区住房保障管理部门,终审并公示,市住房保障服务中心备案。
三、咨询电话
新城区住建局:0471-6213546
回民区住建局:0471-3606597
玉泉区住建局:0471-3679843
赛罕区住建局:0471-6953635

全讯网公共租赁住房自2012年实施以来,依据《全讯网公共租赁住房管理办法》(全讯网人民政府令第1号)、《关于公共租赁住房业务办理有关事宜的通知》(呼住建发〔2020〕128号)、《关于公共租赁住房业务办理有关事宜的补充通知》(呼住建发〔2021〕186号)、《全讯网公共租赁住房管理办法工作实施细则》(呼住建字发〔2023〕1843号)文件,解决我市中低收入群体住房困难问题。
一、申请条件
(一)本市户籍人员
1.年满18周岁(65周岁以上要有监护人);
2.本市无住房(申请人名下无任何形式的房产信息);
3.家庭人均月收入低于上年度城镇居民最低生活保障标准的7倍。
(二)非本市户籍人员
除满足以上三个条件外,需在呼市连续缴纳社保或住房公积金2年以上。
办理材料:
1.公租房申请审批表(此表从社区居委会领取);
2.本人及家庭共同居住成员身份证、户口簿原件(复印件);
3.收入证明;
4.婚姻证明(已婚提供结婚证明、离异提供离婚证明、未婚提供单身说明);
5.非本市户籍人员提供缴纳社保或住房公积金有效证明(男60周岁、女50周岁需提供本市居住证明,无需缴纳呼市社保或住房公积金)。
二、办理流程(三审三公示)
1.申请人持所需材料到居住地(外地户籍)或户籍所在地(本市户籍)的社区居委会(村)提出申请;
2.社区居委会(村)审核材料无误后,将申请人信息录入到《公租房信息管理系统》中,初审并公示;
3.社区居委会(村委会)公示申请人信息无异议后将申请人信息提交至街道办事处(镇),复审并公示;
4.街道办事处(镇)公示申请人信息无异议后将申请人信息提交至旗、县、区住房保障管理部门,终审并公示,市住房保障服务中心备案。
三、咨询电话
新城区住建局:0471-6213546
回民区住建局:0471-3606597
玉泉区住建局:0471-3679843
赛罕区住建局:0471-6953635
